-86400秒のプレゼント-
今日という日は贈り物
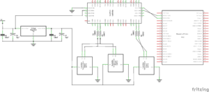
20251211-TCA9548A-SHT_回路図
X
Facebook
はてブ
LINE
コピー
2025.12.12
メニュー
ホーム
検索
トップ
サイドバー
タイトルとURLをコピーしました