-86400秒のプレゼント-
今日という日は贈り物
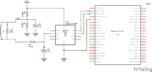
20251201-ADS-simple_回路図
X
Facebook
はてブ
LINE
コピー
2025.12.31
メニュー
ホーム
検索
トップ
サイドバー
タイトルとURLをコピーしました